AI 中国网 https://www.cnaiplus.com
香港,2025年8月1日讯——香港建造业议会(议会)致力推动业界创新求变,今年首举办“建筑机械人比赛暨展览”活动(比赛暨展览),由香港特别行政区政府发展局与广东省住房和城乡建设厅指导,并以粤港澳智能建造产业发展联盟为内地主办单位。活动自筹备以来,得到业界企业及高校团队的广泛响应。作为本次活动的重头戏,论坛及展览部分于昨日起一连三天,于香港西九文化区戏曲中心隆重举行,吸引了众多建筑业专业人士、科研人员、投资者及公众参与,共同见证建筑科技的最新成果与未来发展方向。
“建设未来:建筑机械人”论坛于昨天上午举行,全球顶尖机器人专家齐聚一堂,围绕建筑机器人技术的最新进展与未来趋势展开深入交流。香港建造业议会主席何安诚教授工程师在致辞中表示:“本次活动是我们首次与内地合作伙伴——粤港澳智能建造产业发展联盟联合主办,吸引超过100支队伍参赛,展示人工智能与机器人技术的最新应用。通过推动大湾区产业协同与知识共享,我们致力于构建支持建筑机器人全生命周期应用的生态体系,拓展机器人技术的跨界合作平台,吸引更多合作伙伴加入香港建筑业,共同推动行业转型升级。”
广东省住房和城乡建设厅一级巡视员周蔚先生与香港特区政府发展局常任秘书长(工务)刘俊杰工程师也在论坛上发表讲话,分享了自动化与智能技术在建筑行业中的发展趋势与实践经验。周蔚先生表示:“本次大赛是贯彻落实国家发展人工智能与机器人产业战略部署的生动实践,也是深化粤港澳建筑领域交流合作的重要举措。希望三地产学研各方加强协作,打破地域与行业壁垒,在技术研发、标准制定、市场拓展等方面形成合力,培养具备跨学科知识与实践能力的复合型人才,持续放大粤港澳智能建造产业集群效应。”
刘俊杰工程师指出:“发展局积极响应国家建筑业科技创新政策,推动高效建筑机器人在公共工程中的应用。目前,多项机器人技术已在多个试点项目中成功落地。基于这些经验,我们正制定相关政策,计划于今年内在适合的公共工程项目中强制采用指定高效能建筑机器人。通过完善建筑机器人生态体系,我们将引领行业迈向智能建造新阶段,进一步巩固香港在全球智能建造领域的领先地位。”
论坛演讲嘉宾包括同济大学袁烽教授、德国东巴伐利亚里根斯堡应用技术大学Thomas LINNER教授、澳大利亚悉尼科技大学Quang HA博士及新加坡大林组建设科技实验室Andrew SHUTTLEWORTH先生,深入探讨塑造建筑机器人未来发展的专题。
下午举行的“建筑机械人性能比赛”亦精彩纷呈,九支入围队伍展示突破性的机械人创新技术。活动还为此前举行的“建筑机械人实战比赛”及“建筑机械人挑战赛”颁奖,表彰参赛企业与高校团队的创新成果。
香港建造业议会执行总监郑定宁工程师表示:“本次活动是推动行业创新的重要催化剂,展示了机器人技术在提升施工安全、应对劳动力短缺及支持老龄化劳动力方面的巨大潜力。要实现这些效益,行业需加强供应商与承包商之间的协作,推动机器人工作流程的无缝整合,并通过建造业创新及科技基金(CITF)等政策支持,解决高昂的投资成本,培养具备技能的人才,助力行业可持续发展。”
展览部分将戏曲中心中庭“改造”为充满活力的创新展示中心,汇聚超过15家企业展示机器人解决方案,并展出部分在7月初比赛中获奖的机器人。参观者可通过互动游戏,亲身体验尖端科技如何重塑传统建筑方式。展品包括喷漆机器人、机器狗、无人机等,展示建筑业从传统工艺向智慧可持续发展的转型成果。展览为期三天,免费开放,欢迎建筑业专业人士、技术爱好者及广大市民踊跃参观。
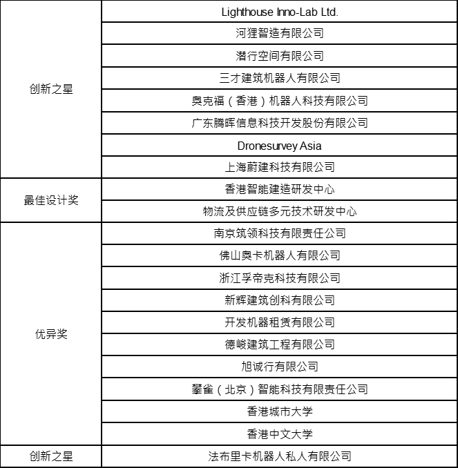
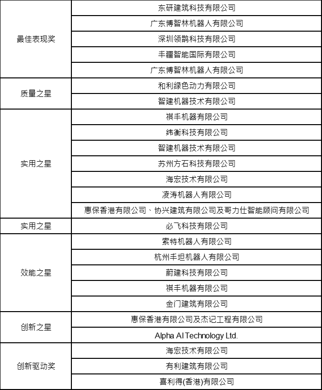
比赛得奖名单则详列于附件一及附件二。

香港建造业议会主席何安诚教授工程师(前排左三)、执行总监郑定寕工程师(前排右四)、上午部分主礼嘉宾香港特别行政区政府发展局常任秘书长(工务)刘俊杰工程师(前排左四)、广东省住房和城乡建设厅一级巡视员周蔚先生(前排右五),以及一众嘉宾与来自世界各地的讲者合照

开幕礼由香港建造学院院长杨文武博士率领一众学生,穿戴动力外骨骼,与机器人表演八段锦,象征匠人精神与科技融合,迈向建造新纪元

「建筑机械人挑战赛」冠军由港岛中学夺得,香港四邑商工总会黄棣珊纪念中学及中华基督教会基朗中学则分别获亚军及季军

嘉宾与「建筑机械人挑战赛」亚军香港四邑商工总会黄棣珊纪念中学代表合照

香港建造业议会主席何安诚教授工程师(前排左六)、执行总监郑定寕工程师(前排右六)与一众参与下午论坛的讲者合照

展览一连三日,展出超级20部机器人,包括油漆机器人、机器狗、无人机等,让业界及公众了解机器人技术如何「落地」应用

展览设置互动游戏,让公众了解建筑机器人工作模式
- 完 -
附件一:建筑机器人性能比赛得奖名单

附件二:建筑机器人实战比赛得奖名单

AI 中国网 https://www.cnaiplus.com
本文网址:




